テックインサイツは、以下などのデバイスの波形解析プロジェクトを実施しています。
- NAND フラッシュ
- スタンドアロン アプリケーションに含まれる NOR フラッシュ
- マイクロコントローラなどのアプリケーションに含まれる組み込みフラッシュ
- カメラや電話に搭載されたイメージセンサー
- 電話、モニター、テレビの OLED および LCD 画素ディスプレイ
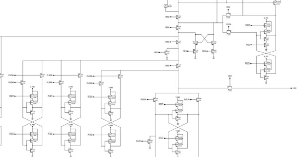
フラッシュメモリーの波形解析では、プログラミングアルゴリズムの詳細と、さまざまなデバイスの動作/モードでのメモリーセルの書き込み、読み取り、消去に必要な内部生成電圧の測定データを提供します。メモリーはアクティブプローブ装置を使用してテストされ、デバイス動作中に選択された信号の電圧トレースが記録されます。
テックインサイツの波形解析では、対象の信号の内部信号をプロービングして、以下を含む回路機能およびシステムアルゴリズムを解釈します。
- メモリー/ストレージデバイスの書き込み、読み取り、消去に必要なフラッシュメモリーのプログラミングアルゴリズム
- イメージのセンシングおよび読み出しを行う CMOS イメージセンサーの画素動作アルゴリズム
- DRAM データパスの動作とタイミング

プロジェクトフローの主要手順

1.回路の抽出

2.パッケージの解析 (デカプセル化および変更)

3.フラッシュプログラマおよび外部機能テスト

4.プローブパッドの配置 (FIB)

5.波形の捕捉と解析
1.回路の抽出
通常、同一デバイス/ダイに対して実施された回路レポート (CAR) には抽出回路が含まれています。CAR を簡単に使用できない場合、解析対象信号をレイアウト上で特定し、アクセス可能性を判断するために、はじめに該当領域の回路を抽出する必要があります。
回路抽出の詳細については、こちらをご覧ください。

2.パッケージ解析
デカプセル化: メモリーパッケージをジェットエッチングし、ダイ表面の一部を露出させてプローブパッドを取り付けます。
パッケージに関する課題には、ダイ露出の障害物、ダイの向き、標準 NAND インターフェイスからフラッシュプログラマへのパッケージ接続のためのダイの再パッケージングなどがあります。
パッケージ解析の詳細については、こちらをご覧ください。

3.フラッシュプログラマおよび外部機能テスト
各種のフラッシュプログラマユニットを使用して、非同期、マルチプレーン、特定のベンダーコマンドなど、さまざまな動作モードで NAND/NOR フラッシュメモリーパッケージを動作させます。
NAND フラッシュの場合、コマンドおよびアドレス指定がデバイスごとに異なる (ブロックあたりのページ数、ワード線アドレス/ページアドレス、TLC/MLC、コマンドプリフィックスなど) 可能性があるため、簡単な方法として、デバイスのデータシートでこの情報を取得してから、データシートに基づいて適切なフラッシュプログラマ ドライバを作成します。
デバイスのデータシートが公開されていない場合、外部機能テストを実行するために、メモリーシステム (SSD、携帯電話、SD カードなど) 内にフラッシュパッケージを挿入してロジックアナライザに接続し、コントローラと NAND フラッシュデバイス間のシステム動作中の通信を捕捉し、デバイス動作に必要なコマンドとアドレス指定方法を特定します。
次に、外部機能テストによって取得、解析されたコマンドおよびアドレス指定情報を使用して、対象の NAND フラッシュデバイスを動作させるために適切なフラッシュプログラマ ドライバを生成します。
機能テストの詳細については、こちらをご覧ください。

4.プローブパッドの配置 (FIB)
FIB によるパッドの配置には以下のような課題があります。
- 現在の NAND フラッシュで採用されている微細プロセスノード
- メタライゼーションの材料、厚さ、幅
- ビット線信号の FIB 処理における NAND フラッシュの下層メタルのビット線アクセスと線ピッチ (場合によって、追加の FIB 回路編集が必要)
- CMOS タイプの 3D NAND デバイスのアレイでは、M2 および M1 の下層メタル信号の FIB 処理は困難 (場合によっては裏面 FIB が可能)
機能テストの詳細については、こちらをご覧ください。

5.波形の捕捉と解析
テックインサイツの社内 NAND 波形解析レポートには、標準レポートとカスタムレポートの 2 種類があります。
標準レポートには、ワード線、ビット線、ソース線、Pwell などの事前定義された信号セット (合計約 10 の信号) が含まれます。NAND デバイスのあらゆるメモリーステートに対して、書き込み、読み取り、消去の全波形が含まれます。例えば TLC デバイスでは、ステート 000 からステート 111、表形式の電圧、ステート分布のサマリー図が含まれます。
カスタムレポートには、お客様が必要とされる信号をいくつでも含めることができます。例えば、ページバッファ回路上の全ての信号を含めて、印加された電圧と信号のタイミングを解析することで回路動作を理解することができます。
また、書き込み、読み取り、消去波形に加えて、お客様のニーズに応じて、その他の必要事項をカスタムレポートに追加できます。
全てのレポートに、オプションで、全波形図の未加工データシートファイルを含めることができ、最終納品物の一部としてビューア アプリケーションを提供します。未加工データシートファイルでは、個々の波形図を開いて、時間尺度、電圧尺度、波形の色を必要に応じて選択できます。
3D NAND フラッシュの書き込み、読み取り、消去動作で捕捉された波形 (下記にサンプルを記載) は、テスト対象デバイスのプログラムアルゴリズムに関する詳細情報を提供します。そのため、特許関連の侵害解析にも、他社の最新設計/ソリューションを理解するためにも活用できます。
標準タイプの社内波形解析では、メモリーのスレシホールド電圧の分布が提供され、各種メモリーステート (MLC デバイスの場合は 4 ステート、TLC デバイスの場合は 8 ステート) のプログラムおよび分布の概要を把握できます (下記の 2 つの例を参照)。


テックインサイツが提供する価値
他社の追随を許さない先進技術の内側を解き明かすノウハウによって特許の価値を証明し、クライアント企業の皆様に知財、技術投資に関して最善の意思決定を行っていただけるようサポートします。
テックインサイツの識見は、世界有数の革新的な企業の技術および製品チームに、技術投資に関する最善の意思決定を下すためにご活用いただいています。
当社は、特許に関する深い知識に、世界で最も進んだリバースエンジニアリングおよび技術解析能力を組み合わせることで、先端技術市場において特許と製品をマッチングし、堅固な侵害証拠を提供するという卓越した能力を実証してきました。
テックインサイツの解析
テックインサイツが提供する解析は、電子回路、ソフトウェア、製造プロセスなどの技術実装の使用状況を解明します。このようなレポートにより、技術革新情報の入手、侵害証拠の発見、特許価値の提示を可能にし、企業のテクノロジー (技術)、法務、特許のプロフェッショナルをサポートします。

技術革新に対する重要な見識を提供します
テックインサイツは、最先端の施設、独自ツールを駆使して、経験豊かな技術・エンジニアリングチームが、民生用電子機器内部の仕組みや技術を解明します。
AI demand fuels DRAM and NAND shortages, major chip mergers, and new SoC breakthroughs. Read TechInsights’ November Chip Observer for full semiconductor analysis.
White paper: Cost, Cycle Time, and Carbon-Aware TCAD Optimization
Learn how Cost Explorer brings cost, cycle time, and carbon footprint modeling to TCAD, helping manufacturers cut R&D costs and optimize beyond PPA.
Chip Observer October 2025: AI, Power, and the Global Chip Race
AI investments redefine the semiconductor landscape. Read how NVIDIA, AMD, Intel, and global policies are reshaping chips, power, and geopolitics.





